


chenxiaoyu1 发表于 2023-08-30 09:50
不是免40个月哇






可怜的狒狒 发表于 2023-08-30 11:31
虽然我不住,但是我遇到这种方案直接起诉,只要现金

看清虚伪 发表于 2023-08-30 08:46
首先遇到这样的年头,能接就谢天谢地了!至于赔偿金,不选择那家装修公司的业主,不知能不能要求置换成物管费?哪怕一年扺一半都行!
卟謧◆|'L_芣qi 发表于 2023-08-30 15:27
准备跟装饰公司一起割二次韭菜

!你们觉得合理了3/4标又是一样的方法打整!三四标继续烂尾都可能性大的很
不接房,就等他空起。可怜的狒狒 发表于 2023-08-30 11:31
虽然我不住,但是我遇到这种方案直接起诉,只要现金









喷不平 发表于 2023-08-31 15:14
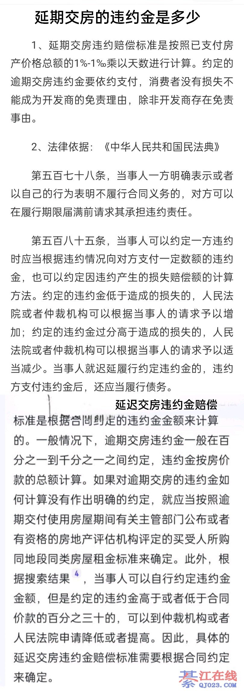
双倍赔偿,有协议吗?

godpcm007 发表于 2023-08-31 15:28
购房合同里面有延迟交房的违约约定,不需要单独的协议
喷不平 发表于 2023-08-31 16:36
新冠疫情,停电,不准晚上施工许多不可抗力因素延迟交房,打官司,法院不支持的。只要把延迟交房租房的租金到手,就谢天谢地了。
喷不平 发表于 2023-08-31 16:36
新冠疫情,停电,不准晚上施工许多不可抗力因素延迟交房,打官司,法院不支持的。只要把延迟交房租房的租金到手,就谢天谢地了。

喷不平 发表于 2023-08-31 16:36
新冠疫情,停电,不准晚上施工许多不可抗力因素延迟交房,打官司,法院不支持的。只要把延迟交房租房的租金到手,就谢天谢地了。




godpcm007 发表于 2023-08-31 17:06
那是企业拿出合理停工的证据,不是购房人
godpcm007 发表于 2023-08-31 17:08
3年疫情,只有封城那几个月才算合理停工,不是开发商说停一年就算一年
godpcm007 发表于 2023-08-31 17:07
*都坐错位置了
喷不平 发表于 2023-08-31 19:04
律师给我说的没有多大区别。
[video=https://img.qj023.com/pic/20230831/1693479835183732_259.jpg]https://img.qj023.com/video/20230831/1693479831584499_557.mp4[/video]

godpcm007 发表于 2023-08-31 19:08
不好意思,购房合同的文本是建委定制的,内容不得更改,约定的违约金比例也是定好的,可不是开发商说了算
喷不平 发表于 2023-08-31 19:29
还房屋总价款的每天万分之一~万分之三,随便哪里的规定也不会超过这个赔偿标准。
godpcm007 发表于 2023-08-31 19:52
是这个标准呀,没错呀
扬义帆 发表于 2023-08-30 05:53
能够接房就不错了,烂尾楼到处都是
喷不平 发表于 2023-08-31 21:09
但是,开发商拿不了这么多钱出来的。

godpcm007 发表于 2023-08-31 22:37
物业是开发商的呀,免2年物业费不是打发叫花子吗
| 欢迎光临 綦江在线 (https://www.qj023.com/) | Powered by Discuz! X3.1 |