


黑桃seven 发表于 2026-02-27 19:29
可惜了,如果不是政治避难.她现在带货应该是顶流
@LLL 发表于 2026-02-27 20:37
知道,我们高中老师说还教过她的

AGI 发表于 2026-02-27 20:41
哦……哪个高中
黑桃seven 发表于 2026-02-27 19:29
可惜了,如果不是政治避难.她现在带货应该是顶流
贵一川 发表于 2026-02-27 22:44
路过,个人见解,她还是挺厉害的。是非对错我不做评价。
兵兵有你 发表于 2026-02-27 22:43
政治避难?她被迫害了吗?
争取健康一生 发表于 2026-02-27 20:47
说实话,我恨美国,美国人的黑历史,是靠刹死当地原住民,掠夺他人财产,土地和生命才建的国
黑桃seven 发表于 2026-02-27 23:02
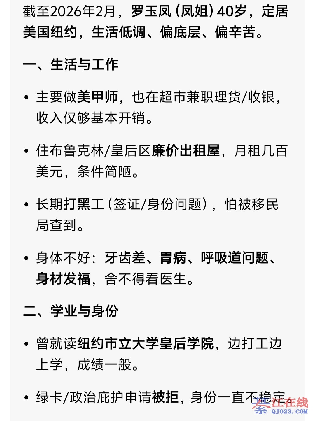
声称在东大因农民身份、外貌和言论遭受"歧视"甚至"迫害".向西大申请的政治避难.从一开始就挺佩服她的.觉得她有思想.思维眼界也很高.但是通过这个理由去拿美国绿卡.就断了她在国内发展的所有路子.网路上那一句:我们欠凤姐一个道歉. 她要是现在随便开个直播.或者带个货.收入也是很惊人的.
夢醉清風_ 发表于 2026-02-27 23:10
斩杀线 了 前两天看到过
政策罢了
多出去走走,不仅仅是睁眼看世界....争取健康一生 发表于 2026-02-27 21:10
我有一个亲外侄,是河南郑州人,他老婆就是当地ZF官员,他们全家也是移民去了美国的旧金山,为此我为他们全家感到羞耻,拿着中国的钱去为美国作贡献,但是我还是认为中国的法律好,他们全家再想回到中国定居就永远不可能了

兵兵有你 发表于 2026-02-27 22:43
政治避难?她被迫害了吗?
回龙谷主 发表于 2026-02-27 23:07
实话实说,华盛顿这种打了天下后就地解散军队,所有人以前干啥就继续回去干啥包括他自己,行政人员靠全民选,全球几千来没几人能做到,允许百姓持众生平等法器,就是写进宪法的如果ZF不作为烂到极点,允许百姓再来一次。这个是需要胆魄的。至于战争没有不挂人的,清入关大量屠城;五胡乱华黄河以北汉人差点被屠绝种,准噶尔现在只是个地名,以前是中亚大国。换你穿越成小说主人公回到古代统一全球,你也一样。


AGI 发表于 2026-03-01 13:31
什么软件!?

好的,你好大,熟悉凤姐?AGI 发表于 2026-03-01 14:20
好的,你好大,熟悉凤姐?

Cuck 发表于 2026-03-01 14:23
不熟,但如雷贯耳
看来凤姐的事迹传播很广嘛贵一川 发表于 2026-02-28 04:26
我说一句真实的话:少看点那些所谓的斩杀线政策罢了多出去走走,不仅仅是睁眼看世界....
aakk 发表于 2026-03-01 14:58
同龄人,我读大学时,她读的学校就在我们旁边,自称喜欢看书,故事会和知音。后来在网上比较火的还有芙蓉姐姐。
忘忧姐姐 发表于 2026-02-27 21:49
政治避难去的美国,再也回不到家乡了



1438944558 发表于 2026-03-06 09:16
为理想而生的人,我们应该崇拜他。
AGI 发表于 2026-03-06 09:42
你可以,不一定得是我们
1438944558 发表于 2026-03-06 09:48
各人有各人的生活方式。
兵兵有你 发表于 2026-02-27 22:43
政治避难?她被迫害了吗?
雷蒂亚 发表于 2026-03-06 13:52
她被网暴了
争取健康一生 发表于 2026-02-27 21:10
我有一个亲外侄,是河南郑州人,他老婆就是当地ZF官员,他们全家也是移民去了美国的旧金山,为此我为他们全家感到羞耻,拿着中国的钱去为美国作贡献,但是我还是认为中国的法律好,他们全家再想回到中国定居就永远不可能了
忘忧姐姐 发表于 2026-02-27 21:49
政治避难去的美国,再也回不到家乡了
黑桃seven 发表于 2026-02-27 23:02
声称在东大因农民身份、外貌和言论遭受"歧视"甚至"迫害".向西大申请的政治避难.从一开始就挺佩服她的.觉得她有思想.思维眼界也很高.但是通过这个理由去拿美国绿卡.就断了她在国内发展的所有路子.网路上那一句:我们欠凤姐一个道歉. 她要是现在随便开个直播.或者带个货.收入也是很惊人的.
XhWZY 发表于 2026-03-01 13:08
霉国**和以色列恶魔,掌控操纵了美元和黄金的价格,霸占了世界的许多航道,又干涉和欺压了纵多的小GJ和他们的小弟,完全就是人类的公敌,不晓得有什么值得去投奔???去当个糊口的人物有什么值得赞颂?谁欠那种不长脑的人就自己去道歉,去跪舔。不爱自己故土不认自己的宗族的人代什么货?有良知的人我相信也不会去买。大家醒醒脑筋吧,昨晚霉**炸死了伊最高人物,炸死了无数学生和民众,之前绑架了委zt,想强占格陵兰岛……这些不是霸权蛮横凶残掠夺又是什么?驻全世界那么多小弟*军队又是想干什么?居然还有木痴要去表扬那个丢丑女人。好好反思下,今天我们之所以能平安在家,生活,工作,靠的是有我们的国,军队,我们强盛的综合实力保障着,霉国**才不敢欺负我们。一个有良知的人要分清事非,不要无做人的立场。
多边行 发表于 2026-03-06 15:30
她选择了自己喜欢的生活方式,就是一种快乐。
兵兵有你 发表于 2026-03-06 14:22
网暴与zzph是两回事吧
| 欢迎光临 綦江在线 (https://www.qj023.com/) | Powered by Discuz! X3.1 |