是不是支路卡卡头爱君丶丶如梦 发表于 2025-01-01 10:33
违法就是违法,何必说几分钟。抢10块钱和抢10万都是抢劫罪,有区别迈?遭贴了就默默去接受处罚,没遭就是运气好而已。
爱君丶丶如梦 发表于 2025-01-01 10:33
违法就是违法,何必说几分钟。抢10块钱和抢10万都是抢劫罪,有区别迈?遭贴了就默默去接受处罚,没遭就是运气好而已。
老喜欢你 发表于 2025-01-01 11:11
一个停五分钟,大家都去停5分钟,不就是乱套了,错了就是错了,

綦牛找马 发表于 2025-01-01 10:57
在这大喜的日子里,我们沉痛哀悼光荣牺牲的红鸡娃
叁山 发表于 2025-01-01 12:07
所以你这五个菜花得有点多是不

半夏微凉. 发表于 2025-01-01 12:30
现在我在城头都不开车,就骑小电驴,方便得很!


爬上枝头看月 发表于 2025-01-01 12:51
这两个选后面个还方便点,站上去就走了
半夏微凉. 发表于 2025-01-01 13:09
不行,这个带不到东西,只能短距离代步个!
钱进门 发表于 2025-01-01 12:06
买个菜要开车,你这不是在装逼吗?

爱君丶丶如梦 发表于 2025-01-01 10:33
违法就是违法,何必说几分钟。抢10块钱和抢10万都是抢劫罪,有区别迈?遭贴了就默默去接受处罚,没遭就是运气好而已。

爱君丶丶如梦 发表于 2025-01-01 10:33
违法就是违法,何必说几分钟。抢10块钱和抢10万都是抢劫罪,有区别迈?遭贴了就默默去接受处罚,没遭就是运气好而已。

耍耍哥哥 发表于 2025-01-01 20:13
我只想问贴一张多少钱!我他么今天也找了一张!气得我现在老壳痛


反正我没遭过,多认识点朋友还是有好处的
金碧辉黄 发表于 2025-01-01 15:50
扣分可以,凭什么罚款?扣完分可以不开,还解决交通拥挤,罚款已经性质变了,成了他们的收入来源

承接家装工装 发表于 2025-01-01 13:17
回老家路过菜市场顺便买点而已,装啥子了
Agoni; 发表于 2025-01-01 19:06
前天我朋友在车里面打电话被贴了,我在后排睡觉笑死我了
爱君丶丶如梦 发表于 2025-01-01 10:33
违法就是违法,何必说几分钟。抢10块钱和抢10万都是抢劫罪,有区别迈?遭贴了就默默去接受处罚,没遭就是运气好而已。

叁山 发表于 2025-01-01 13:18
有十块钱关不到几天十万多关一阵
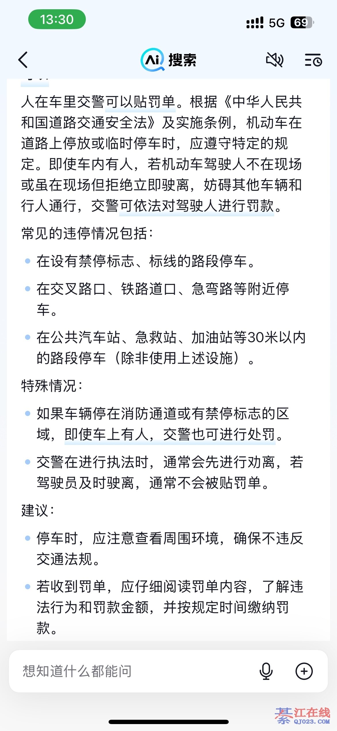
衣冠v禽兽が 发表于 2025-01-02 13:30
人在车里一般都是劝你立即驶离
除非你犟嘴 不然一般都不会直接贴罚单
Agoni; 发表于 2025-01-01 19:06
前天我朋友在车里面打电话被贴了,我在后排睡觉笑死我了
Agoni; 发表于 2025-01-02 14:56
你想多了,贴单的根本不会看有没有人,拍照直接贴,你不信找个路边息火坐里面看贴不贴你

爱君丶丶如梦 发表于 2025-01-02 11:37
何必网暴自己

高山看云雾 发表于 2025-01-02 11:41
深有体会我也遭过顺路买出门没看黄历
衣冠v禽兽が 发表于 2025-01-02 15:18
这我还真试过。停在路边等人,人坐在车里刷抖音,交警挨着贴罚单。过来看到我车里有人,就敲车窗让我赶紧开走,不然贴单子了。而且不止一次。
路随人茫茫 发表于 2025-01-02 14:25
1991年抢7角多钱的一样被判抢劫罪。根本就不是钱多钱少的问题。性质都一样。
承接家装工装 发表于 2025-01-02 15:20
我也是说,就是吐槽一哈,你何必上刚上线的? 说你歪完了 就网暴自己了 哈哈哈
爱君丶丶如梦 发表于 2025-01-02 16:40
吐槽就是说别个交警出来找过年钱了?平时不过年就没有贴条迈?你可以发帖吐槽,为什么别人就不能评论?就非得站你这边是不是嘛?不想听反对意见就关闭评论。
綦/小哥 发表于 2025-01-02 16:50
停在夜间停车位,提前两分钟来摄像。这个还恶心!

归去来 发表于 2025-01-02 18:00
在线的有钱人多,买车位的人多,看不惯穷看百姓白嫖。中国的法多了,有几个像交法这样的力度贯彻执行的,其中原因多想想,别脑壳一根筋

钱进门 发表于 2025-01-01 12:06
买个菜要开车,你这不是在装逼吗?
承接家装工装 发表于 2025-01-02 17:55
你上纲上线,偷换概念在这BB啥?贴个条来比喻抢劫,没学过法律啊,拿刑事来框,浪个嘛 要你在这儿普法迈?你咋不上天勒?宝气一个,还动不动就网暴自己哈哈哈。
Agoni; 发表于 2025-01-02 16:20
你整这些法规有屁用,贴单的根本不会看有没有人,这不是耽误开单时间嘛,贴了自己去申诉能不能过就不确定了
叁山 发表于 2025-01-02 16:26
你看你前面写的1991现在都2025了天都变了以前是红现在是灰懂不
我停5分钟可能车都要着拖起走
金碧辉黄 发表于 2025-01-01 15:50
扣分可以,凭什么罚款?扣完分可以不开,还解决交通拥挤,罚款已经性质变了,成了他们的收入来源
米蘭天空 发表于 2025-01-02 09:37
我有次停在路边去买了个面包,几分钟回来就遭了。那也是该遭,要想图方便就要付出代价,不然人人都自己图方便,不晓得好乱。
~~~~ 发表于 2025-01-02 14:24
不乱停,哪个都把你没得法。

ZHJT 发表于 2025-01-03 20:00
嘴上说着不乱来的往往都是乱整得最凶的。仗着自己有门道看人家遭了当笑话
~~~~ 发表于 2025-01-04 06:27
恶意揣测属于小人行径
看看停车缴费记录吧
ZHJT 发表于 2025-01-04 06:58
站在煤堆上笑人家黑,畜牲不如!
~~~~ 发表于 2025-01-04 07:00
不晓得哪个是畜牲不如
爱君丶丶如梦 发表于 2025-01-01 10:33
违法就是违法,何必说几分钟。抢10块钱和抢10万都是抢劫罪,有区别迈?遭贴了就默默去接受处罚,没遭就是运气好而已。
金碧辉黄 发表于 2025-01-01 15:50
扣分可以,凭什么罚款?扣完分可以不开,还解决交通拥挤,罚款已经性质变了,成了他们的收入来源
路随人茫茫 发表于 2025-01-02 14:25
1991年抢7角多钱的一样被判抢劫罪。根本就不是钱多钱少的问题。性质都一样。
金碧辉黄 发表于 2025-01-01 15:50
扣分可以,凭什么罚款?扣完分可以不开,还解决交通拥挤,罚款已经性质变了,成了他们的收入来源

Agoni; 发表于 2025-01-02 16:20
你整这些法规有屁用,贴单的根本不会看有没有人,这不是耽误开单时间嘛,贴了自己去申诉能不能过就不确定了

拥抱希望 发表于 2025-01-04 09:16
都会发短信通知的,你当没看到或者真的没看到怪谁

Agoni; 发表于 2025-01-04 09:26
贴的时候就看见了,人工贴是先贴单在发短信,单只要开了就只有申诉
cnzx008 发表于 2025-01-04 08:30
那我宁愿去强10W,不要强100W
秋蝉 发表于 2025-01-04 09:55
出来炫耀他有车,没想到要被喷,不懂就问:六七十年代农村有一种捶干谷草的工具叫什么?是不是这种?


金碧辉黄 发表于 2025-01-01 15:50
扣分可以,凭什么罚款?扣完分可以不开,还解决交通拥挤,罚款已经性质变了,成了他们的收入来源
半夏微凉. 发表于 2025-1-1 12:30
现在我在城头都不开车,就骑小电驴,方便得很!

爱君丶丶如梦 发表于 2025-01-01 10:33
违法就是违法,何必说几分钟。抢10块钱和抢10万都是抢劫罪,有区别迈?遭贴了就默默去接受处罚,没遭就是运气好而已。
,而且很大抢10块,可能判一年,还有可能判缓刑,如果抢10万,绝对是10年以上,情节特别恶劣,金额特别巨大,两个特别就够10年起了
宇星海 发表于 2025-01-05 14:01
肯定有区别,而且很大抢10块,可能判一年,还有可能判缓刑,如果抢10万,绝对是10年以上,情节特别恶劣,金额特别巨大,两个特别就够10年起了

你们都理解错了吧
| 欢迎光临 綦江在线 (https://www.qj023.com/) | Powered by Discuz! X3.1 |