





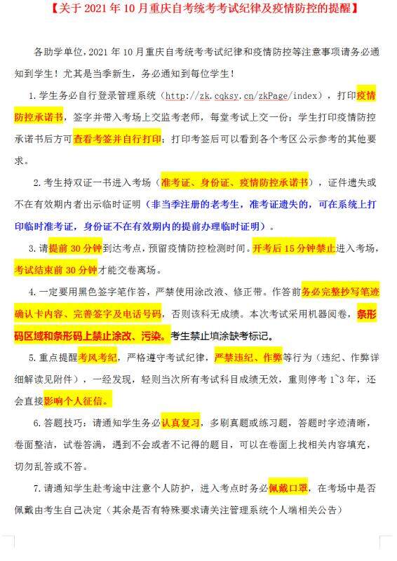
綦哒哒 发表于 2021-10-12 08:44
有,我这个月底都要考试了
追马 发表于 2021-10-12 01:28
建议还是报重庆的。重庆开的久的那种。我报的自学考试。大自考
Ttt8 发表于 2021-10-12 08:05
重庆这么多,反正就去几次,就在重庆报啥

追马 发表于 2021-10-12 01:28
建议还是报重庆的。重庆开的久的那种。我报的自学考试。大自考
追马 发表于 2021-10-12 21:34
你是考专科还是本科。专科升本科有三种简单方式。,电大。成考,网教,这三种最简单。基本都能拿证。自考最难。很有可能拿不了证。自考14个科目。满分100,每科必须考60分及格才能申请毕业。我都要绝望了。
L晓雨 发表于 2021-10-12 21:05
有介绍没得呀?


нμ 发表于 2021-10-13 21:52
怎么报名呀
放下活着快乐 发表于 2021-10-12 21:58
下周就考,自考,全靠自己的考试,可以得很,花钱最少,学得最好!!!


L晓雨 发表于 2021-10-12 21:05
有介绍没得呀?
追马 发表于 2021-10-12 21:34
你是考专科还是本科。专科升本科有三种简单方式。,电大。成考,网教,这三种最简单。基本都能拿证。自考最难。很有可能拿不了证。自考14个科目。满分100,每科必须考60分及格才能申请毕业。我都要绝望了。
相信.自己 发表于 2021-10-14 21:52
找工作自考的文凭硬点,不过能力更重要
追马 发表于 2021-10-14 21:57
难得批爆。没信心了。
相信.自己 发表于 2021-10-14 22:24
自考就是靠的自觉与自我学习和管理能力,关键能真正学到知识,要不然凭什么比夜大函大硬嘛
| 欢迎光临 綦江在线 (https://www.qj023.com/) | Powered by Discuz! X3.1 |